
天合光能公告称,公司拟缩减“年产35GW直拉单晶项目”的募集资金投资金额天盈配,不再实施二期15GW项目,并将剩余募集资金17亿元用于新项目“分布式智慧光伏电站建设项目”。新项目预计2026年底建成并投入运营。公司表示,本次变更有利于提高募集资金使用效率,合理优化资源配置,巩固市场地位,不会对公司正常经营产生不利影响。该事项尚需提交公司股东会和债券持有人会议审议通过后方可实施。
举报 第一财经广告合作,请点击这里此内容为第一财经原创,著作权归第一财经所有。未经第一财经书面授权,不得以任何方式加以使用,包括转载、摘编、复制或建立镜像。第一财经保留追究侵权者法律责任的权利。如需获得授权请联系第一财经版权部:banquan@yicai.com 相关阅读
2026年江苏省重大项目清单出炉2026年江苏省重大项目清单出炉
52 01-11 09:58
工信部公开征求《智能网联汽车自动泊车系统安全要求》等7项强制性国家标准制修订计划项目意见天盈配工信部公开征求《智能网联汽车自动泊车系统安全要求》等7项强制性国家标准制修订计划项目意见
25 01-07 18:51
从船级社到ISO9004,这些标准如何走向全球化应用标准的形成,实际上是由工程师、市场和政府所组成的三角关系决定的。
5 96 2025-11-21 14:32
中期分红汇总丨这家公司预计派发现金红利近10亿元A股共计18家上市公司披露2025年半年度权益分派预案,预计合计派发现金红利金额为37.02亿元。
20 2025-08-15 22:04
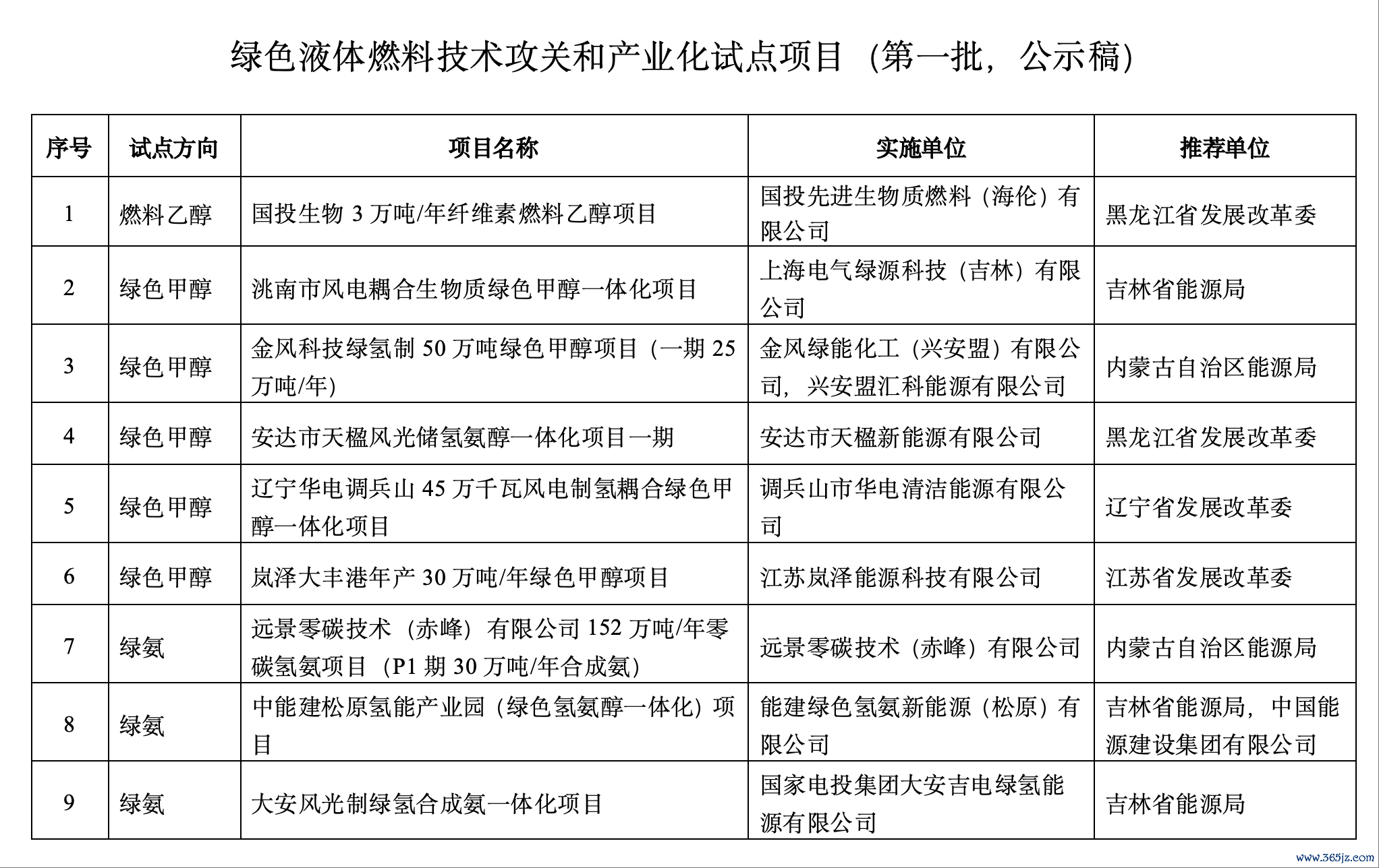
国家能源局:拟支持9个项目开展绿色液体燃料技术攻关和产业化试点工作天盈配国家能源局:拟支持9个项目开展绿色液体燃料技术攻关和产业化试点工作
0 2025-08-08 15:32 一财最热 点击关闭金港赢配资提示:文章来自网络,不代表本站观点。